孚日股份连续8个涨停,股价飙升至12.72元/股的历史新高,总市值突破120亿元,近一个月累计涨幅高达106.43%。市场亢奋之际,一张“7连板孚日股份:目前没有俘虏日军计划”的截图在周末发酵。这张截图的背后是市场对公司锂电池电解液添加剂(VC)概念的炒作。

网传截图显示,孚日股份于“11月16日电”发布公告称,“公司目前没有俘虏日军计划”,并提示“资本存在恶意炒作情况”及“散户存在短期下跌的风险”。记者查阅了深圳证券交易所、巨潮资讯网等所有法定信息披露渠道,均未查询到孚日股份发布过上述内容的公告。

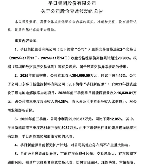
真实公告中,孚日新能源目前暂无扩产计划,对公司其他业务布局不产生重大影响。公告还提到可能存在非理性炒作和短期下跌的风险。网传截图中的用词更为严厉,指向也更明确。

市场对“军工”概念的联想并非完全凭空捏造。根据孚日股份2025年半年度报告,其功能性涂层材料业务的产品可应用于军工装备等领域,热屏蔽功能涂料具有可见光、近红外隐身性能,曾获全军科技进步二等奖。

日本冲绳大学地域研究所特别研究员泉川友树表示,日本首相高市早苗近日发表的涉台言论影响非常恶劣,对日本及日本民众的安全保障毫无益处,也会给日中关系造成重大负面影响
2025-11-17 11:59:14日学者法国军方首次回应“阵风”战机疑被击落的消息,称如果情况属实,这将是该机型服役以来首次在实战中损毁。印度空军引进了“阵风”战斗机,这款飞机自服役20年来一直未在实战中受损
2025-05-30 00:34:22法军方涉阵风言论体现怎样的心态11月14日,中国驻日本大使吴江浩约见日本外务事务次官船越健裕,就日本首相高市早苗涉华错误言行提出严正交涉
2025-11-14 21:44:25中国驻日大使奉示约见日方官员苹果于5月10日向渠道商下发了调价通知,这是苹果首次在周六宣布调价,让不少批发商措手不及
2025-05-10 17:32:03苹果渠道官方调价