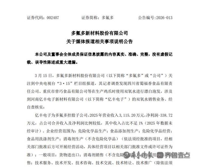
3月15日晚间,央视315晚会曝光了漂白鸡爪问题,河南亿丰电子新材料有限公司被点名。公开信息显示,亿丰电子的大股东为多氟多。

次日,多氟多发布了关于媒体报道相关事项的说明公告。公告指出,公司注意到中央电视台“3·15”栏目组报道中提到四川省蜀福香食品有限责任公司、重庆市曾巧食品有限公司等在生产鸡爪时使用双氧水进行漂白泡发,涉及到了亿丰电子的双氧水销售业务。经核查,亿丰电子并未与上述两家公司建立任何形式的业务合作、品牌授权或产品生产关系,其生产、销售行为与多氟多及其控股子公司无任何关联。
在2025河南省民营经济高质量发展系列第二场新闻发布会上,多氟多新材料股份有限公司董事长李世江介绍,全球每三块锂电池中就有一块使用的是多氟多的晶体六氟磷酸锂
2025-11-27 11:02:11全球每3块锂电池就有1块河南造国家税务总局上海市青浦区税务局公布了2025年第三季度欠缴税款纳税人公告名单,上海明冉企业咨询有限公司被列入其中。公告显示,该公司新增两则欠税公告,欠税余额为2.7万余元,涉及城市维护建设税和增值税
2025-11-12 11:51:17邹市明名下公司因欠税被公告中国雄安集团有限公司成立于2017年7月18日,是经国务院批准同意,由河北省政府出资设立的省属重点骨干企业,主要负责雄安新区的开发建设
2026-02-01 09:43:22中国雄安集团有限公司发布招聘公告12月4日晚,陈震同学在多个平台的账号被禁言。据第三方数据,其视频平台近30天内掉粉4.53万。他的视频广告报价分别为:1-20秒视频35万元,21-60秒视频60万元,60秒以上视频80万元
2025-12-05 12:39:09陈震名下公司因欠税被公告