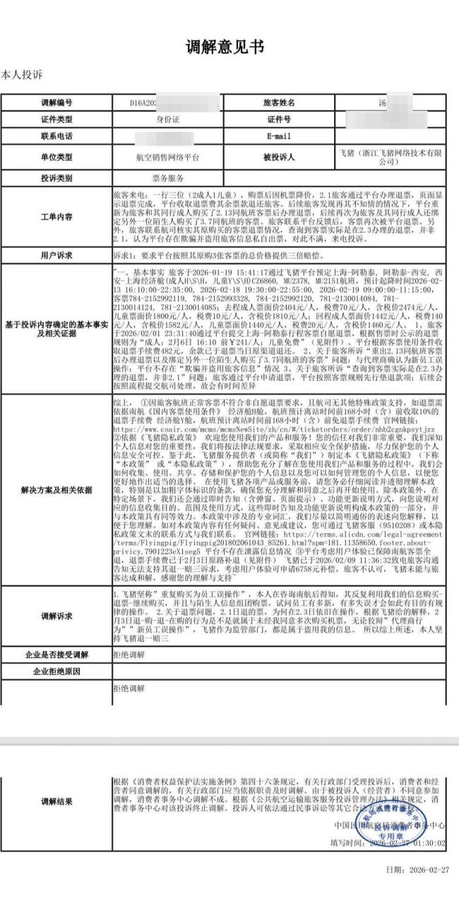
男子退票后遭“幽灵机票”,已起诉平台 个人信息疑被滥用。汤先生退掉机票后不久,发现自己和家人名下突然出现了其他日期的同班次机票。今年2月,他通过飞猪平台购买了2月13日下午上海飞往阿勒泰的南航CZ6860次航班,后来因机票降价,他在2月1日晚主动办理了退票。页面显示退票完成,平台收取退票费后退还了其余票款。

然而,2月3日,汤先生意外发现他和家人名下被登记了2026年3月7日上海飞往阿勒泰的南航同班次机票,每张客票单价为3660元,两人共计7320元。但他的账户没有任何扣款信息,因此怀疑是平台私自挪用他的身份信息购买机票。

汤先生联系南航了解情况,工作人员称这些机票是由第三方机构购买。汤先生随后向中国民用航空局消费者事务中心投诉。该中心在2月27日出具的《调解意见书》确认,问题源于代理商的新员工误操作。

汤先生与飞猪平台客服通话时询问为何私自使用他的身份信息购买机票,对方解释为“人员操作失误”。汤先生追问具体原因,但未得到明确答复。汤先生认为平台侵犯了他的个人信息权益,并且涉嫌消费欺诈。他已向法院提交诉状,拟向平台索赔。
汤先生还表示,在他向平台反馈之后,平台取消了3月7日的机票,并退回了2月23日机票的退票手续费。但他坚持要求“退一赔三”。根据《中华人民共和国消费者权益保护法》第五十五条规定,经营者提供商品或者服务有欺诈行为的,应当按照消费者的要求增加赔偿其受到的损失,增加赔偿的金额为消费者购买商品的价款或者接受服务的费用的三倍。
汤先生强调,飞猪平台作为专业的航空服务经营企业,应严格遵守国家法律法规关于个人信息保护、航空客运服务及消费者权益保护的相关规定,不得擅自使用他人身份信息从事任何经营活动。目前案件状态为“待审核”。
汤先生最近遇到了一件让他困惑的事情。今年2月,他在飞猪平台退掉了一张机票后不久,发现自己的名下突然出现了另一日期的同班次机票。汤先生认为这是平台“挪用”了他的身份信息购买了新机票,并对此表示不满
2026-03-09 09:07:09男子称退票后遭遇幽灵机票近期,日本旅游市场遭遇显著降温。自有关部门发布旅行警告及多家航空公司推出免费退票政策以来,已有54.3万名旅客取消了原定的日本行程
2025-11-20 09:22:505433岁的暴钦瑞在遭受多次刑讯逼供后突发不适,经抢救无效死亡。他是河北省石家庄市高邑县人,2022年7月因涉嫌寻衅滋事被新乐市公安局指定居所监视居住,在一家宾馆接受审讯
2025-10-30 08:47:17男子遭刑讯逼供后死亡11人被判刑11月14日,外交部和中国驻日本使领馆就中国公民前往日本发布郑重提醒。随后,国航、南航、东航、厦航、川航等多家国内航空公司宣布,对于出行日期在12月31日之前且符合相关条件的客票,可予以免费退改处理
2025-11-18 14:52:04网友纷纷晒退票成功记录