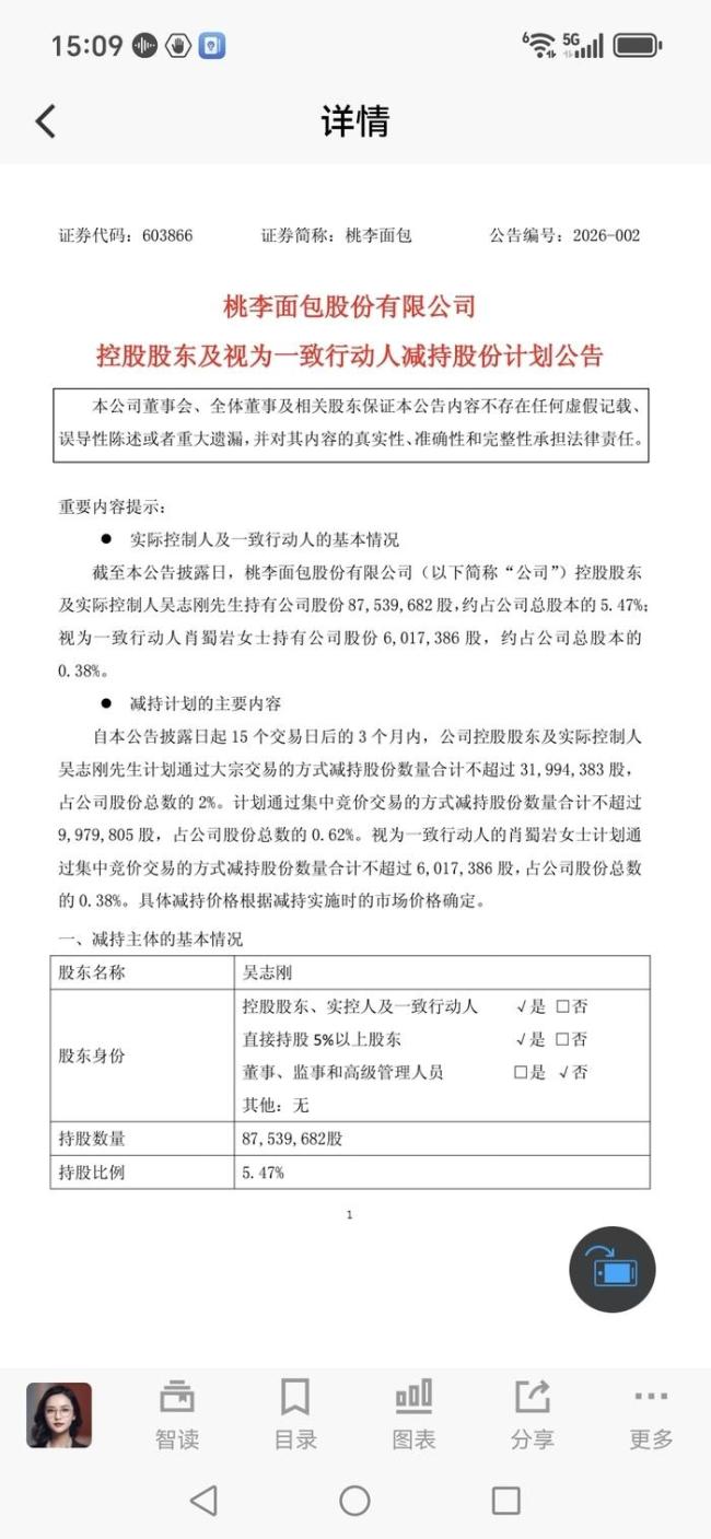
桃李面包的控股股东、实际控制人吴志刚及其一致行动人肖蜀岩计划在未来3个月内合计减持公司股份不超过4799.16万股,最高减持比例达2.999%,减持原因是个人资金需求。桃李面包的接线工作人员表示,吴志刚已超过90岁高龄,个人有资金需要与安排,并且早已退出公司实际管理;肖蜀岩虽为吴志刚儿媳,但并不在公司担任管理岗位,持股比例较小。此前公司部分实控人的减持实际上是公司内部股权转让,并未通过二级市场进行,主要转给了亲属。

公告显示,本次减持窗口期为2026年3月19日至6月18日,即公告披露日起15个交易日后的3个月内。其中,吴志刚计划通过大宗交易方式减持不超过3199.44万股(占公司总股本2%),通过集中竞价方式减持不超过997.98万股(占比0.62%),合计减持数量不超过4197.42万股,占公司总股本2.62%。其一致行动人肖蜀岩则计划通过集中竞价方式清仓式减持所持全部601.74万股股份,占公司总股本0.38%。

同花顺实际控制人易峥原计划减持不超过68.4万股,按9月9日收盘价计算,这部分股票市值达到2.38亿元。然而,这一举动被投资者调侃为“高位接盘邀请函”,引发争议后,易峥决定提前终止此次减持计划
2025-09-10 07:57:08实控人紧急作废2亿减持1月13日,商业航天板块遭遇猛烈抛售潮,相关概念股早盘大幅下挫,超过10只个股跌幅逾10%,多只卫星ETF盘中险些跌停。此前,航天发展与信维通信于12日晚披露了股东减持进展或计划
2026-01-13 21:27:29信维通信实控人拟减持逾7亿