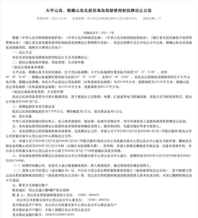
近日,浙江舟山一则关于大平山岛和稻桶山岛两座无居民海岛局部使用权挂牌出让的公告引起了广泛关注。公告显示,这两座海岛的局部使用权起拍价为3.7939万元,增价幅度1万元,竞买保证金1万元。

大平山岛出让面积225.54平方米,投影面积153.24平方米;稻桶山岛出让面积1355.24平方米,投影面积851.07平方米,两处使用权捆绑挂牌出让。拟出让区块用岛类型为可再生能源用岛,用于建设自立式铁塔、电缆、汇流站等电力附属设施,用岛方式为轻度利用式。拟出让年限至2034年3月7日。

竞买申请人可在2025年12月9日至2026年1月5日期间(节假日除外)到舟山市公共资源交易中心岱山县分中心提交书面申请。
然而,“3.7万元当岛主”的说法并不准确。据岱山县自然资源和规划局海岛科工作人员透露,此次出让实际上是为了解决岛上部分项目“未批先建”的历史遗留问题,并非面向普通大众开放。目的是使岛上的项目纳入规范,为企业和项目补办合法手续。目前,该项目的报名工作已于1月5日正式结束。
大平山岛和稻桶山岛位于岱山岛南侧。大平山岛地理位置坐标为东经122°10′11.40″,北纬30°08′32.30″;稻桶山岛地理位置坐标为东经122°10′11.90″,北纬30°08′14.00″。国网浙江舟山供电公司早在2025年5月就申请开发利用这两座无居民海岛,用于岱山县220千伏岱山输电线路改造工程。其中,大平山岛用岛位置位于北侧、西侧和东侧,用岛面积591平方米;稻桶山岛用岛位置位于西侧和中部,用岛面积1001平方米,申请使用期限均为40年。
新加坡时间7月25日,2025年新加坡游泳世锦赛的花样游泳项目圆满结束。中国花样游泳队表现亮眼,在本届比赛中以4枚金牌和3枚银牌成为最大赢家。徐汇妍个人斩获了4枚金牌和1枚银牌,表现尤为突出
2025-07-26 22:01:03游泳世锦赛花游综述一位七旬独居老人在上海闵行区堆满了自家房和另外租借的两套房子,总共堆积了30吨垃圾。她每月花费4500元租下两套一室户,只为堆放这些废品。儿子表示,母亲平日十分节俭,但对捡拾垃圾却异常执着
2025-09-07 09:31:46老人花4500租房囤废品3套房堆满30吨近日,有网友发帖称河北石家庄一家海底捞门店将于10月1日11时至14时为一对新人承办婚宴。该时段内,门店将暂停对外接待普通顾客。这一消息引发了广泛关注和讨论
2025-10-01 08:39:15新人花3万在海底捞办50桌婚宴近日,有网友发帖称河北石家庄一家海底捞门店将在10月1日11时至14时为一对新人承办婚宴。该时段内,门店将暂停对外接待普通顾客。关于在海底捞办婚宴的体验引发了网友热议
2025-10-01 07:39:11新人花近3万元在海底捞办50桌婚宴