男子回应小狗狂叫提醒卧室着火:给它买了好多鸡腿和鸡胸肉
2026-03-06 13:39
男子回应小狗狂叫提醒卧室着火
社保迎来第六险!五险一金将升级为六险一金
2026-03-06 13:39
五险一金将升级为六险一金
马豹子代表:建设好农村老年食堂,让留守老人吃上热乎饭
2026-03-06 13:37
代表:扩大农村老年食堂覆盖面
鹅毛大雪飘落北京故宫,灯光照射下,雪花洒成了“瀑布”
2026-03-06 13:37
鹅毛大雪飘落北京故宫,灯光照射下,雪花洒成了“瀑布”
被全网“催返聘”的医生上班了 60岁新人报到
2026-03-06 13:35
被全网催返聘的医生上班了
詹姆斯生涯进球数历史第一 加冕NBA历史进球王
2026-03-06 13:34
詹姆斯生涯进球数历史第一
冰球盛宴时隔六年重返中国,大陆冰球联赛:上海龙队主场首秀遗憾落败 精彩比赛与艺术交融
2026-03-06 13:33
冰球盛宴时隔六年重返中国,大陆冰球联赛,上海龙队主场首秀遗憾落败
聂鹏举建议取消家长护学岗 减轻家庭负担
2026-03-06 13:32
聂鹏举建议取消家长护学岗
出境旅客行李箱查出76件文物 均为一般文物
2026-03-06 13:31
出境旅客行李箱查出76件文物
保洁撞坏业主车后悄悄离开:车辆维修花了九千多,后续还有其它费用
2026-03-06 13:30
保洁撞坏业主车后悄悄离开
代表建议适当降低法定结婚年龄 鼓励早生早育
2026-03-06 13:29
代表建议适当降低法定结婚年龄
安徽00后高速收费员走红 微笑服务温暖人心
2026-03-06 13:28
安徽00后高速收费员走红
全国政协委员孔维克:建议学制缩短至10年,实行初中直升高中
2026-03-06 13:26
建议实行初中直升高中
十二生肖偏心版 手作里的“我偏爱我自己”
2026-03-06 13:26
十二生肖偏心版
33岁女子常被认为是小学生 幼态长相引发市场新机遇
2026-03-06 13:24
33岁女子常被认为是小学生
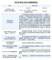
4.5%-5%:积极进取的目标引领发展
2026-03-06 13:20
4,5%-5%",一个积极进取的目标
首次写进政府工作报告的6个新提法 智能经济引领未来方向
2026-03-06 13:19
首次写进政府工作报告的6个新提法
日本启动第18次核污染水排海 持续引发国际担忧
2026-03-06 13:17
日本启动第18次核污染水排海
死了么APP创始人被原公司劝离职 !
2026-03-06 13:15
死了么APP创始人被原公司劝离职
文班亚马率马刺双杀活塞!38 16 5帽秀精彩暴扣 状元对决完胜坎宁安 马刺大胜锁定胜局
2026-03-06 13:13
文班亚马率马刺双杀活塞,38165帽秀精彩暴扣状元对决完胜坎宁安
比亚迪海豹08正式亮相 海洋网技术旗舰登场
2026-03-06 13:12
比亚迪海豹08正式亮相
除了涨价 老铺黄金还需啥“良药” 守正创新续传奇
2026-03-06 13:10
除了涨价老铺黄金还需啥良药
比亚迪兆瓦闪充比加油还快吗 新技术引领充电革命
2026-03-06 13:08
比亚迪兆瓦闪充比加油还快吗
比亚迪发布会都说了啥 四大技术震撼亮相
2026-03-06 13:06
比亚迪发布会都说了啥
建议对老年人账户设置“冷静期” 防范诈骗保护资金安全
2026-03-06 12:56
建议对老年人账户设置冷静期
代表建议将心理筛查纳入中小学体检 守护青少年心理健康
2026-03-06 12:50
代表建议将心理筛查纳入中小学体检
第五代五菱宏光MINIEV纯电开启预订 多种配置与福利等你来
2026-03-06 12:45
第五代五菱宏光MINIEV纯电开启预订
国内成品油价格将迎调整 预计涨幅逼近3毛/升
2026-03-06 12:35
国内成品油价格将迎调整
刘国梁谈体育无国界 球星走向世界
2026-03-06 12:34
刘国梁谈体育无国界
迈阿密国际2026北美联赛杯赛程确定 对阵墨西哥三强
2026-03-06 12:26
迈阿密国际2026北美联赛杯赛程确定
女孩练仰泳脸部晒成酱油色被疑国籍 晒黑经历引发热议
2026-03-06 12:25
女孩练仰泳脸部晒成酱油色被疑国籍
女子闪婚后称被盲人丈夫家暴 闪婚引发的悲剧
2026-03-06 12:21
女子闪婚后称被盲人丈夫家暴
全国已建成3200多个宁静小区 噪声治理见成效
2026-03-06 12:20
全国已建成3200多个宁静小区
人工智能究竟如何冲击就业?政协委员呼吁早识别、早预警、早干预 促进技术向善赋能就业
2026-03-06 12:20
人工智能究竟如何冲击就业,政协委员呼吁早识别,早预警,早干预
媒体人:申花想买吕焯毅英博不卖,英博想租谢鹏飞申花不租 冬窗转会风波
2026-03-06 12:18
媒体人,申花想买吕焯毅英博不卖,英博想租谢鹏飞申花不租
刘国梁高度肯定樊振东 体育无国界交流
2026-03-06 12:18
刘国梁高度肯定樊振东
推动志愿服务法治化 法治引领新时代雷锋精神
2026-03-06 12:16
推动志愿服务法治化
锐步中国业务运营方易主 新锐运动接棒
2026-03-06 12:15
锐步中国业务运营方易主
美高官在新德里放话:不会再犯20年前错误,让印度变成中国 明确划出红线
2026-03-06 12:14
美高官在新德里放话,不会再犯20年前错误,让印度变成中国
金饰价一夜跌20元 市场与心理的博弈
2026-03-06 12:13
金饰价一夜跌20元
教育局回应网传春假清明放6天 多地公布连休安排
2026-03-06 12:10
教育局回应网传春假清明放6天
老舅妈嫩娘去世 百岁滑稽大师辞世
2026-03-06 12:10
老舅妈嫩娘去世
全国政协委员袁小彬:建议取消私家车年审制度,实施远程监测 优化车辆监管方式
2026-03-06 12:08
全国政协委员袁小彬,建议取消私家车年审制度,实施远程监测
宝妈上厕所 00后民警抱娃一动不敢动
2026-03-06 12:07
宝妈上厕所民警抱娃一动不敢动
周大福黄金耳机盒已售空 限量单品引发热议
2026-03-06 12:06
周大福黄金耳机盒已售空
女子做定制卡通元宵火出圈 最远卖到香港
2026-03-06 12:04
女子做定制卡通元宵火出圈
全国首台身份证跨省自助机在杭上岗 河南男子在杭州3分钟补办身份证
2026-03-06 12:02
河南男子在杭州3分钟补办身份证
建议扩大公共假期尽量不调休 释放快乐消费活力
2026-03-06 12:02
建议扩大公共假期尽量不调休
袁小彬建议取消私家车年审制度 推动车辆监管现代化
2026-03-06 12:00
袁小彬建议取消私家车年审制度
山姆“天价冰块”遭质疑 高价引热议
2026-03-06 12:00
山姆天价冰块遭质疑
火箭加时不敌勇士 KD失关键罚球 勇士险胜惊心动魄
2026-03-06 11:59
火箭加时不敌勇士KD失关键罚球
委员聚焦医务人员薪酬情况 应建立综合性薪酬体系
2026-03-06 11:58
委员聚焦医务人员薪酬情况
女子超市买卫生巾抽中金条 幸运顾客获5克金条
2026-03-06 11:57
女子超市买卫生巾抽中金条
妈妈给一年级萌娃的每页书角贴透明胶:希望期末课本能保持得好一点
2026-03-06 11:56
妈妈给一年级萌娃的每页书角贴透明胶
杀戮尖塔 2 全新内容与在线合作模式来袭
2026-03-06 11:55
杀戮尖塔2
马斯克出庭回应推特收购案 否认操纵股价指控
2026-03-06 11:54
马斯克出庭回应推特收购案
国际油价突破85美元关口 中东紧张局势推升油价
2026-03-06 11:51
国际油价突破85美元关口
从全国两会看未来五年新图景 记者团队深度解析
2026-03-06 11:49
从全国两会看未来五年新图景
快看 这就是未来五年的中国 策划设计共绘蓝图
2026-03-06 11:49
快看这就是未来五年的中国
3月6日两会日程 审议“十五五”规划纲要草案
2026-03-06 11:48
3月6日两会日程
美财长想找中方谈:少买点伊朗、俄罗斯石油,看看我们的:推动能源议题讨论
2026-03-06 11:48
美财长想找中方谈,少买点伊朗,俄罗斯石油,看看我们的
六个儿子泰山压顶 爸爸快喘不过气!
2026-03-06 11:46
六个儿子泰山压顶爸爸快喘不过气
十五五规划109项重大工程项目一览 官方发布重要信息
2026-03-06 11:44
十五五规划109项重大工程项目一览
美临时允许印购买滞留海上的俄石油 缓解全球石油市场压力
2026-03-06 11:43
美临时允许印购买滞留海上的俄石油
顾客网吧上网“0”距离体验“烟花秀”
2026-03-06 11:41
顾客网吧上网零距离体验“烟花秀”
雷锋生前老连长虞仁昌病逝 一生践行雷锋精神
2026-03-06 11:40
雷锋生前老连长虞仁昌病逝
伊朗:仅允许中国船只通过霍尔木兹海峡 紧张局势下的特殊通航权
2026-03-06 11:39
伊朗,仅允许中国船只通过霍尔木兹海峡
比亚迪今年 2 月在日本销量 466 辆,实现翻番 EV销量连续增长
2026-03-06 11:36
比亚迪今年2月在日本销量466辆,实现翻番
父亲买了张哪儿也不去的车票:默默护送女儿上车
2026-03-06 11:36
父亲买了张哪儿也不去的车票
暴涨650%!中东战火愈演愈烈 LNG船租金飙至30万美元/天 全球LNG市场紧张升级
2026-03-06 11:35
暴涨650%,中东战火愈演愈烈LNG船租金飙至30万美元/天
小动物们也要为自己正名!被骂了千年的小动物们该翻身了
2026-03-06 11:34
被骂了千年的小动物们该翻身了
中超首轮裁判:王迪执法揭幕战,戴弋戈执法申花英博 国际级裁判员稀缺
2026-03-06 11:34
中超首轮裁判,王迪执法揭幕战,戴弋戈执法申花英博
没有25天缓冲了!小摩对霍尔木兹封锁冲击新估算:三天内停产翻倍 储油极限逼近威胁
2026-03-06 11:33
没有25天缓冲了,小摩对霍尔木兹封锁冲击新估算,三天内停产翻倍
全国人大代表庞永辉:建议三孩家庭每月补贴5000元至孩子3岁,对多孩家庭实施所得税、社保减免
2026-03-06 11:31
建议进一步减轻多孩家庭经济负担
张颐武谈LABUBU和谷子经济:是目前新消费、新的文化发展的一个非常重要的趋向
2026-03-06 11:29
张颐武谈LABUBU和谷子经济
应急车道不是观景台!女子胶州湾大桥停车拍海景记9分罚200元
2026-03-06 11:29
应急车道不是观景台!女子胶州湾大桥停车拍海景记9分罚200元
假神医专坑老人 72人团伙扮神医诈骗老人落网
2026-03-06 11:28
72人团伙扮神医诈骗老人落网
17岁男生发现新物种筷子蛇SCI发文 小小少年怀揣科学梦
2026-03-06 11:27
17岁男生发现新物种筷子蛇SCI发文
男童吃花生呛到窒息脑部受损 妈妈隔高压氧舱哄孩子睡觉边唱边哭
2026-03-06 11:26
男童吃花生呛到窒息脑部受损
今年首个官宣涨价的车企 星途ET5上调五千
2026-03-06 11:26
今年首个官宣涨价的车企
约三千年前的城市排水系统什么样 约三千年前古人用套接陶管排水
2026-03-06 11:25
约三千年前的城市排水系统什么样
这是一场教科书式的紧急抢救:警民联合抢救突发心脏骤停旅客
2026-03-06 11:24
警民联合抢救突发心脏骤停旅客
董明珠寄语民营企业家:随着智能化的发展 只要努力就一定有机会
2026-03-06 11:24
董明珠说民营企业家只要努力就一定有机会
走火入魔!“独派”推动台北中山南路改名为“杜勒斯大道”
2026-03-06 11:23
独派荒诞提议台北中山南路改名
“95后”歼16飞行员亮相“代表通道” 分享强军经历与感悟
2026-03-06 11:22
95后歼16飞行员亮相代表通道
女子远嫁被婆家宠成孩子 跨国情缘幸福美满
2026-03-06 11:20
女子远嫁被婆家宠成孩子
如何提高12306购票成功率?干货来了 春运购票全攻略
2026-03-06 11:18
如何提高12306购票成功率,干货来了
女医生回应隔窗咆哮给患者母亲送钱 暖心举动背后的故事
2026-03-06 11:15
女医生回应隔窗咆哮给患者母亲送钱
“好人条款”为善意撑腰 让“扶不扶”不再难
2026-03-06 11:14
好人条款为善意撑腰
北京发布“北京超充”统一标识 超充网络全域覆盖
2026-03-06 11:13
北京发布北京超充统一标识
多地官宣春假清明连休6天 春日出游热望激增
2026-03-06 11:12
多地官宣春假清明连休6天
女子大喊我的钱没了却阻拦民警反诈:我的钱没了,你还我
2026-03-06 11:12
女子大喊我的钱没了却阻拦民警反诈
一高速隧道内大货车双轮胎脱落 目击者:只有货车本身有损失,其它车辆和路边设施无损失
2026-03-06 11:10
挂车轮胎起火掉落路上乱窜
田轩建议尽量不要调休 倡导合理假期安排
2026-03-06 11:08
田轩建议尽量不要调休
“00后”高速收费员微笑走红 真诚服务获赞
2026-03-06 11:07
00后高速收费员微笑走红
刘国梁说优秀的球员互相惺惺相惜 应给孩子们做榜样
2026-03-06 11:06
刘国梁说顶级球员应给孩子们做榜样
我国家政行业人才缺口达2000多万 供需错位亟待解决
2026-03-06 11:05
我国家政行业人才缺口达2000多万
苹果推出史上最低价MacBook 4599元起售
2026-03-06 11:05
苹果推出史上最低价MacBook
世界黄金协会:1月央行购金量下降 新玩家入场需求扩大
2026-03-06 11:03
世界黄金协会,1月央行购金量下降
利率下调,有人房贷省出110万元 家庭负担显著减轻
2026-03-06 11:03
利率下调,有人房贷省出110万元
代表建议把农村医保改为储蓄型 解决缴费“清零”问题
北京直击脑机接口手术点亮生命新希望 截瘫患者大脑植入“中国芯”
嫩娘去世享年100岁 海派滑稽艺术大师陨落
致敬“她”力量!志愿者给别人家孩子当了14年的妈妈
警惕“视力小偷”!陶勇医生:看手机必须开灯
三位科学家被曝顶住爱泼斯坦诱惑:有人婉拒7年,有人因为听妈妈话
淄博“烤”卷:持续三年的奔赴 流量变留量的探索





